Integration technology overview

  • Updated

Optimizely Configured Commerce has been configured and integrated with many backend ERP's and PIM systems. Many of these vary in implementation and customization. The following describes common integrations and considerations.

Common integrations

Infor SX.e example

Epicor E9 example

Integration approaches

Traditional

SOAP web services or RESTful services

  • Products
  • Inventory
  • Pricing
  • Customers
  • Dealers / Sales Reps
  • History of Orders / Invoices
  • Shipments

Configured Commerce Windows Integration Service (WIS)

Extract-Transform-Transport-Load Agent

Connection types

  • SQL Server
  • OleDb / Odbc
  • Web Service
  • CSV File (Flat File)
  • Sap .NET Connector

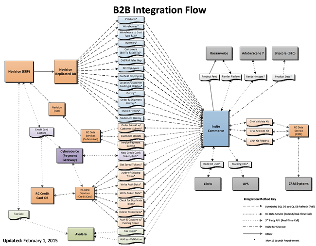
Configured Commerce integration flow example

Infrastructure topology

Deployment topology

Enterprise scale

Expectations for the design and development of non-payment connectors

For most connectors, the implementation partner is responsible for the evaluation, design, development, implementation, and testing of the connector.  

Although the Optimizely team has created several connectors to common ERP, PIM, tax, and other data providers, these connectors should serve as a starting point, only, upon which the implementation partner may need to extend further to fit the unique needs of each client. 

See Rules of Engagement: Payment Gateways for Configured Commerce for more detail.

Expectations for the design and development of payment gateways

In December 2023, the Optimizely Configured Commerce engineering team will release an integration with Spreedly, a global payments ecosystem. The addition of Spreedly grants clients access to more payment gateway options. Clients implementing new payment gateways on their Configured Commerce storefront must select a payment gateway and a payment method that Spreedly supports.

See Payment gateway development expectations for more detail.